Ressources autour des unités et des dimensions :
Un document sur les unités, dimensions, grandeurs physiques, et la typographie (lien).
Présentation lors du congrès national de l'UDPPC, novembre 2025 (lien diaporama, lien flyer).
Discussions expérimentales, manips :
Discussions plutôt côté théorie :
Résolution numérique de l'équation de Laplace ou de Poisson.
Force de choc en escalade.
Quelques liens sur la foudre.
Électronique avec ALI et oscillateurs
(lien).
Montage inverseur sous forme de schéma bloc ;
oscillateur à résistance négative sous forme de schéma "amplificateur +
filtre passe bande".
Cinématique des écoulements
(lien).
Liens entre allure des lignes de courant, div et rot,
et mouvement des particules de fluide ; liens entre incompressible/$D_v=$cst
et stationnaire/$D_m=$cst.
Code Python
associé aux tracés.
Thermodynamique :
Axiomatisation de la thermodynamique
(lien).
Définitions de $U$, $Q$, $T$, démonstration de l'existence de $S$ et du second principe, etc.
1ère identité thermodynamique (lien).
Démonstration, rôle d'un travail utile,
précisions sur la définition de la température.
1er principe pour un système ouvert
(lien).
Démonstration, influence des frottements parois-fluide.
Autour du second principe de la thermodynamique
(partie I, partie II).
Liens entre création d'entropie et dégradation de l'énergie.
Liens entre le premier principe et le théorème de l'énergie cinétique
(lien).
Démonstration du premier principe à partir du TEC, utilisations conjointes.
Physique des plasmas.
Anciennes pages désuètes :
agrégation |
incertitudes |
Force de choc lors d'une chute en escalade
Quelques notes accompagnants un exercice sur l'escalade ( lien vers l'exercice).
La force s'exerçant sur un grimpeur lors d'une chute est donnée par
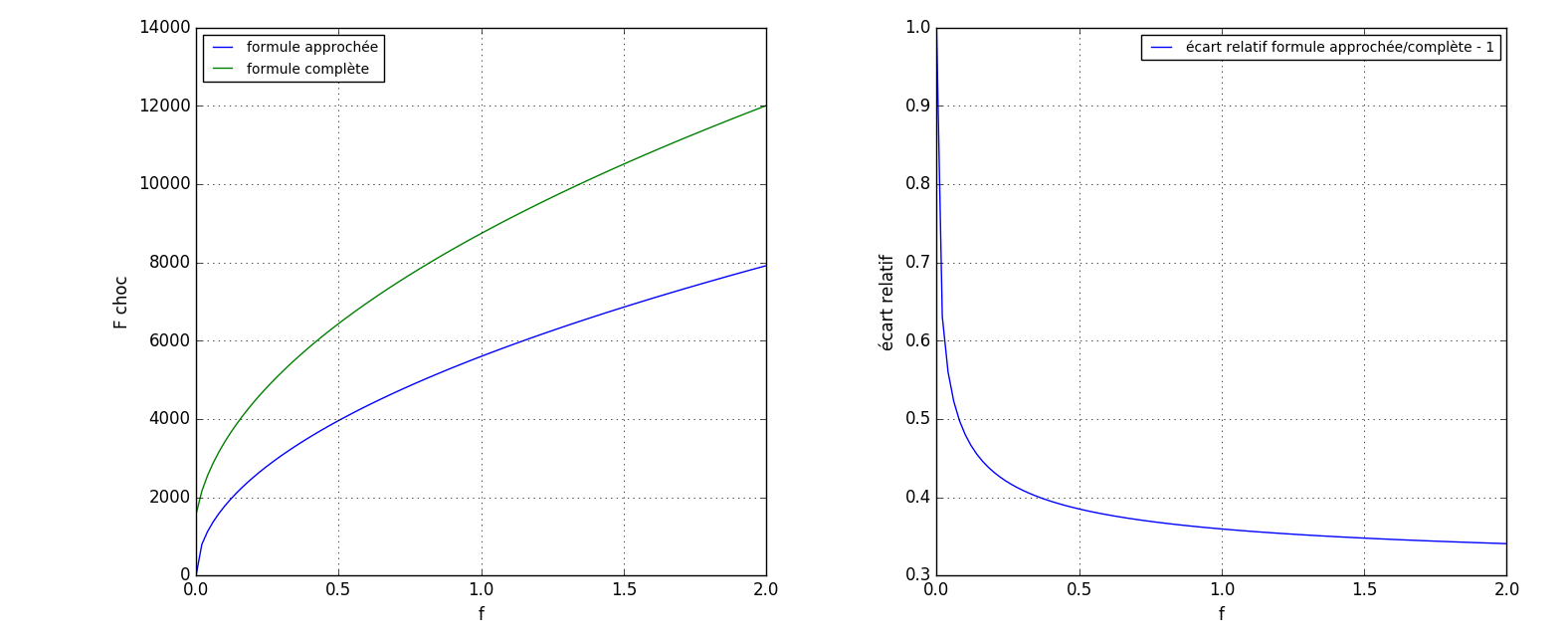
\(F = mg\left(1+\sqrt{1+\dfrac{2\alpha\,f}{mg}}\right) \simeq \sqrt{2mg\alpha\,f}\),
avec :
- \(m\) la masse du grimpeur,
- \(g\) la pesanteur,
- \(\alpha = YS\) le produit du module d'Young de la corde par sa section (on peut prendre \(\alpha \simeq 4\times10^4\mathrm{N}\) si on veut un ordre de grandeur, voir remarques ci-dessous),
- \(f = h/L_0\), le rapport de la hauteur de chute par la longueur de la corde qui absorbe la chute. Ce facteur \(f\) est appelé facteur de chute.
La conclusion importante à tirer de cette expression est que la force de choc dépend du facteur de chute \(f=h/L_0\).
Ainsi, une chute d'un mètre sur une corde de 50cm (\(f=2\)) est beaucoup plus dangereuse qu'une chute de 4m sur une corde de 8m (\(f=0.5\)).

Ici \(f = 2/7 \simeq 0.3\) (image extraite du site de Petzl et simplifiée, voir l'originale ici.)
Les cordes d'escalade à simple (utilisées sur un seul brin) doivent répondre à des normes strictes, dont :
- résister 5 fois de suite à la chute d'une masse de 80kg avec un facteur de chute \(f=1.78\) (la corde doit donc être suffisamment résistante);
- pour cette même chute, induire une force de choc \(F\) sur le grimpeur de moins de 12kN, qui est une valeur au dela de laquelle le grimpeur subit des blessures (la corde doit donc être suffisamment élastique).
On voit donc, avec ces normes, qu'une chute avec un facteur de chute qui atteint 2 (donc chute d'une hauteur \(h\) valant deux fois la longueur de la corde) va (i) dépasser les normes de résistance : il y a risque de rupture, (ii) induire une force de choc supérieure à 12kN et donc causer des blessures graves au grimpeur.
On comprend alors les recommandations suivantes, extraites de la notice d'utilisation d'une longe dynamique (donc faite avec une corde) :

Le facteur de chute est, de gauche à droite, de 0, 1 et 2 !
(Tout ceci est à modérer par le fait qu'une chute en condition réelle est moins sévère qu'une chute normative utilisée pour les tests : en conditions réelles l'assureur va "décoller" légèrement, absorbant ainsi une partie de l'énergie, etc. Des tests montrent ainsi que la force de choc en conditions réelles, pour une même hauteur de chute, même corde, même masse, est en moyenne deux fois moins importante que lors des tests, cf ici).
Quelques remarques pour finir :
- A propos de la valeur de \(\alpha\) : on trouve \(4.5\times10^4\mathrm{N}\) avec la formule non approchée pour \(F=12kN\), \(m=80kg\), \(f=1.8\), c'est-à-dire pour la valeur limite imposée par les normes. \(\alpha\) est en réalité probablement inférieur. Par exemple si on veut coller avec les points expérimentaux mesurés par Petzl (\(F=6kN\), \(m=80kg\), \(f=0.7\)) il faut prendre \(2.4\times10^4\mathrm{N}\). La valeur réelle est probablement entre les deux.

- La formule approchée \(F \simeq \sqrt{2mg\alpha\,f}\) est valable pour \(\Delta l \ll h\). En comparant les deux formules on voit qu'elle donne un résultat correct à 50% près. La valeur obtenue est inférieure à celle de la formule exacte. Voir ci-dessous une comparaison pour \(m=80kg\) et \(\alpha=4\times10^4\mathrm{N}\)

|